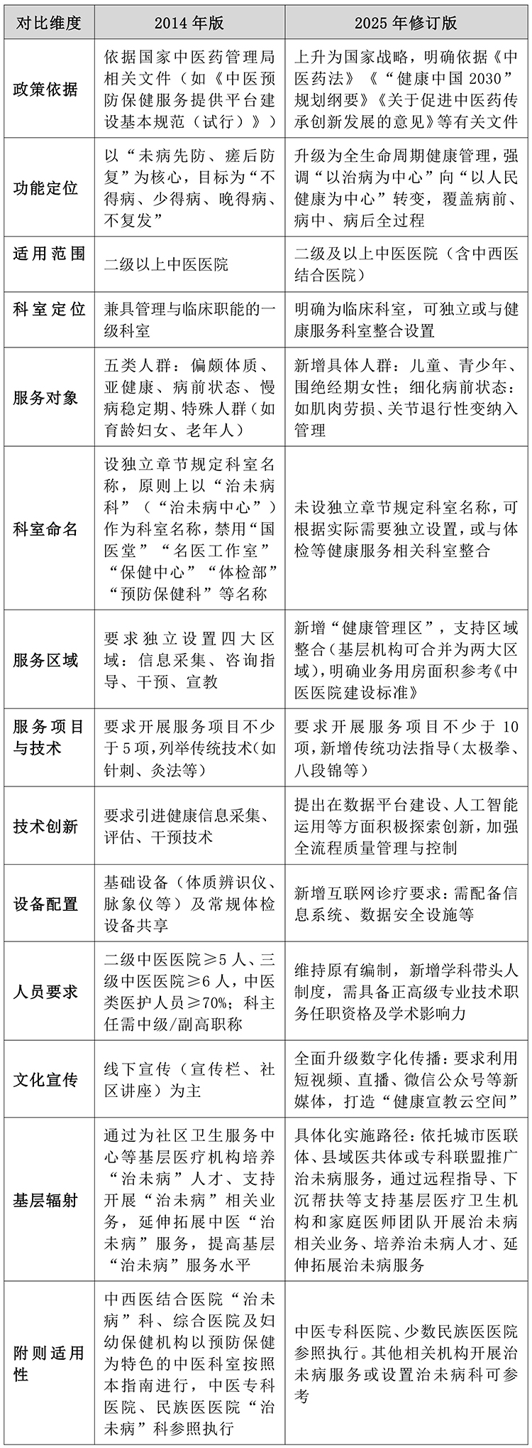
2025年7月24日,国家中医药管理局印发《中医医院治未病科建设与管理指南(2025年修订版)》。此次修订在2014年版本的基础上,针对科室定位、服务项目要求、设备配置、人员配置要求、基层辐射等方面进行了系统性优化和重点升级,以更好地适应新时代背景下中医药发展需求和健康管理趋势。

对比2014年发布的版本,《中医医院治未病科建设与管理指南(2025年修订版)》主要修订内容具体包括:

新版指南更加突出“治未病”理念的实际应用与规范化建设。例如,在科室定位上,不再沿用“兼具管理与临床职能的一级科室”的表述,而是明确将其界定为“临床科室”,进一步强化其专业属性和服务功能;在服务内容上,将原要求开展的服务项目“不少于5项”提升为“不少于10项”,同时新增太极拳、八段锦等传统功法指导;在设备配置及文化宣传上,创新性融入人工智能、互联网诊疗、新媒体传播等现代技术手段,推动中医预防保健服务体系向智能化、数字化方向转型升级,全面提升服务可及性与运行效能。
《中医医院治未病科建设与管理指南(2025年修订版)》为中医医院在治未病科的建设与管理方面提供了权威、详实的指导依据。中医药网络平台将根据此次修订版的具体要求,进一步深化治未病科建设培训及考核工作。在持续安排中药汤剂、膏、丹、丸、散、茶饮等调治技术以及针刺、推拿、刮痧、拔罐、灸法、贴敷、熏洗(蒸)等外治技术课程的基础上,还将新增八段锦、五禽戏等传统功法相关课程,协助各中医医院准确理解并全面落实指南各项要求,切实提升中医医院治未病科的服务能力、管理水平与专业内涵。
版权声明:本文仅供平台用户阅览,未经允许不得转载。
京公网安备 11010502037245号